Python 3.6.12 (default, Dec 02 2020, 09:44:23) [GCC]
Type "copyright", "credits" or "license" for more information.
IPython 7.13.0 -- An enhanced Interactive Python. Type '?' for help.
? -> Introduction and overview of IPython's features.
%quickref -> Quick reference.
help -> Python's own help system.
object? -> Details about 'object', use 'object??' for extra details.
%guiref -> A brief reference about the graphical user interface.
In [1]: # ipython qtconsole --pylab=inline &
In [2]: from py4cats import *
Py4CAtS --- Python for Computational ATmospheric Spectroscopy
A collection of Python scripts for (molecular) line-by-line absorption
(cross sections, optical depths, ...) and atmospheric radiative transfer
https://doi.org/10.3390/atmos10050262 ---> Atmosphere 10(5), 262, 2019
https://atmos.eoc.dlr.de/tools/Py4CAtS/
In [3]: mls = atmRead('/users/schreier/src/py4cats/data/atmos/20/mls.xy', zToA=50) # get atmosphere
AtmRead: got p, T, air
WARNING --- atmTruncate: zToA very small, assuming kilometer units
atmTruncate --- ToA 50.0 km, skip 4 levels at top
In [4]: atmPlot(mls)

In [5]: mlw = atmRead('/users/schreier/src/py4cats/data/atmos/25/midLatWin.xy', zToA=50) # another atmosphere
AtmRead: got p, T, air
WARNING --- atmTruncate: zToA very small, assuming kilometer units
atmTruncate --- ToA 50.0 km, skip 7 levels at top
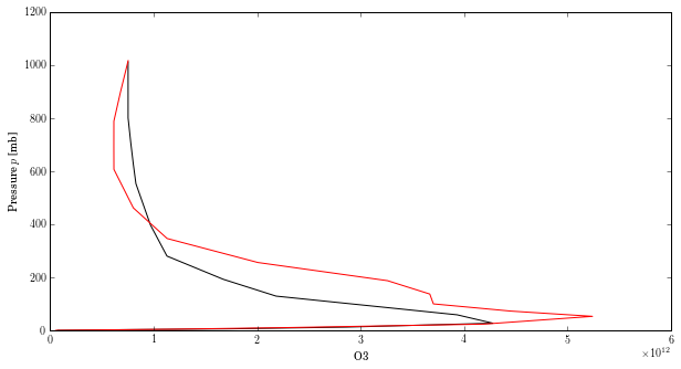
In [6]: atmPlot([mls,mlw], 'O3', 'mb') # ozone profiles vs pressure [mb]

In [7]: # IASI microwindow used for CO retrievals (HItran-GeiSa-exTRACT)
...: dll = higstract('/data/hitran/86/lines', (2100.,2150.), molecule='main') # Dictionary of Line Lists
# first line in spectral range at record number 208088 found in 0.883314 sec
31 2100.017000 4.730E-23 1.633E-06.0645.0000 699.63400.760.000000
# last line accepted
31 2149.993000 5.830E-24 1.778E-07.0642.0000 678.88000.760.000000
# first line not accepted
21 2150.055100 2.520E-26 2.519E-09.0710.1005 921.23790.750.000000
main gases only: deleted 5 of 11 linelists
3784 lines of 6 molecules extracted from /data/hitran/86/lines (returning a dictionary)
In [8]: atlas(dll) # visualization of strengths vs positions

In [9]: atlas(dll['CO'], 'a') # CO air broadening

In [10]: # explore cross sections
...: xs = lbl2xs(dll['CO'])
lbl2xs: CO 28.01amu pressure [g/cm/s**2] 1.01325e+06 ---> 1.01325e+06
temperature [K] 296.0 ---> 296.0
cross section CO 66 lines, 1013.25mb, 296.0K, 3329 0.01sec 38.36ns): 7.26446e-22 < xs < 1.71411e-18 in Interval [2101.1,2149.49]
In [11]: xsPlot(xs)

In [12]: xss = lbl2xs(dll['CO'], [1013.25,100,10,'mb']) # remember default units are cgs
...: xsPlot(xss)
...:
lbl2xs: CO 28.01amu pressure [g/cm/s**2] 1.01325e+06 ---> 1.01325e+06
temperature [K] 296.0 ---> 296.0
cross section CO 66 lines, 1013.25mb, 296.0K, 3329 0.01sec 37.70ns): 7.26446e-22 < xs < 1.71411e-18 in Interval [2101.1,2149.49]
lbl2xs: CO 28.01amu pressure [g/cm/s**2] 1.01325e+06 ---> 100000
temperature [K] 296.0 ---> 296.0
cross section CO 66 lines, 100mb, 296.0K, 30529 0.01sec 6.40ns): 7.19519e-23 < xs < 1.60165e-17 in Interval [2101.1,2149.49]
lbl2xs: CO 28.01amu pressure [g/cm/s**2] 1.01325e+06 ---> 10000
temperature [K] 296.0 ---> 296.0
cross section CO 66 lines, 10mb, 296.0K, 84609 0.02sec 2.71ns): 7.19545e-24 < xs < 5.56761e-17 in Interval [2101.1,2149.49]

In [13]: xss = lbl2xs(dll['CO'], mls[::4]['p'], mls[::4]['T']) # cross sections for some levels
...: xsPlot(xss)
...:
lbl2xs: CO 28.01amu pressure [g/cm/s**2] 1.01325e+06 ---> 1.013e+06
temperature [K] 296.0 ---> 294.2
cross section CO 66 lines, 1013mb, 294.2K, 3329 0.01sec 35.75ns): 7.31572e-22 < xs < 1.71077e-18 in Interval [2101.1,2149.49]
lbl2xs: CO 28.01amu pressure [g/cm/s**2] 1.01325e+06 ---> 628000
temperature [K] 296.0 ---> 273.2
cross section CO 66 lines, 628mb, 273.2K, 5057 0.01sec 24.98ns): 4.98408e-22 < xs < 2.68058e-18 in Interval [2101.1,2149.49]
lbl2xs: CO 28.01amu pressure [g/cm/s**2] 1.01325e+06 ---> 193400
temperature [K] 296.0 ---> 219.05
cross section CO 66 lines, 193.4mb, 219.1K, 14017 0.01sec 13.13ns): 2.07237e-22 < xs < 8.01903e-18 in Interval [2101.1,2149.49]
lbl2xs: CO 28.01amu pressure [g/cm/s**2] 1.01325e+06 ---> 13200
temperature [K] 296.0 ---> 233.7
cross section CO 66 lines, 13.2mb, 233.7K, 85633 0.01sec 2.52ns): 1.29327e-23 < xs < 5.85091e-17 in Interval [2101.1,2149.49]

In [14]: dodList = lbl2od(mls, dll) # now turn to delta/layer optical depths for all molecules
lbl2xs: CO2 44.01amu pressure [g/cm/s**2] 1.01325e+06 ---> 1.013e+06
temperature [K] 296.0 ---> 294.2
cross section CO2 705 lines, 1013mb, 294.2K, 3393 0.08sec 31.45ns): 8.88655e-26 < xs < 1.54914e-22 in Interval [2100.02,2149.99]
lbl2xs: CO2 44.01amu pressure [g/cm/s**2] 1.01325e+06 ---> 902000
temperature [K] 296.0 ---> 289.7
cross section CO2 705 lines, 902mb, 289.7K, 3777 0.07sec 25.68ns): 7.24251e-26 < xs < 1.54729e-22 in Interval [2100.02,2149.99]
lbl2xs: CO2 44.01amu pressure [g/cm/s**2] 1.01325e+06 ---> 802000
temperature [K] 296.0 ---> 285.2
cross section CO2 705 lines, 802mb, 285.2K, 4225 0.07sec 23.10ns): 5.87397e-26 < xs < 1.54293e-22 in Interval [2100.02,2149.99]
lbl2xs: CO2 44.01amu pressure [g/cm/s**2] 1.01325e+06 ---> 710000
temperature [K] 296.0 ---> 279.2
cross section CO2 705 lines, 710mb, 279.2K, 4673 0.07sec 21.04ns): 4.57159e-26 < xs < 1.5133e-22 in Interval [2100.02,2149.99]
lbl2xs: CO2 44.01amu pressure [g/cm/s**2] 1.01325e+06 ---> 628000
temperature [K] 296.0 ---> 273.2
cross section CO2 705 lines, 628mb, 273.2K, 5185 0.07sec 19.01ns): 3.53722e-26 < xs < 1.47793e-22 in Interval [2100.02,2149.99]
lbl2xs: CO2 44.01amu pressure [g/cm/s**2] 1.01325e+06 ---> 554000
temperature [K] 296.0 ---> 267.2
cross section CO2 705 lines, 554mb, 267.2K, 5825 0.07sec 17.12ns): 2.71642e-26 < xs < 1.43783e-22 in Interval [2100.02,2149.99]
lbl2xs: CO2 44.01amu pressure [g/cm/s**2] 1.01325e+06 ---> 398100
temperature [K] 296.0 ---> 251.45
cross section CO2 705 lines, 398.1mb, 251.4K, 7745 0.10sec 18.18ns): 1.32559e-26 < xs < 1.31071e-22 in Interval [2100.02,2149.99]
lbl2xs: CO2 44.01amu pressure [g/cm/s**2] 1.01325e+06 ---> 281000
temperature [K] 296.0 ---> 235.3
cross section CO2 705 lines, 281mb, 235.3K, 10433 0.12sec 16.41ns): 6.07967e-27 < xs < 1.15254e-22 in Interval [2100.02,2149.99]
lbl2xs: CO2 44.01amu pressure [g/cm/s**2] 1.01325e+06 ---> 193400
temperature [K] 296.0 ---> 219.05
cross section CO2 705 lines, 193.4mb, 219.1K, 14273 0.12sec 12.06ns): 2.61757e-27 < xs < 9.7741e-23 in Interval [2100.02,2149.99]
lbl2xs: CO2 44.01amu pressure [g/cm/s**2] 1.01325e+06 ---> 130000
temperature [K] 296.0 ---> 215.7
cross section CO2 705 lines, 130mb, 215.7K, 20801 0.12sec 8.38ns): 1.59094e-27 < xs < 1.0715e-22 in Interval [2100.02,2149.99]
lbl2xs: CO2 44.01amu pressure [g/cm/s**2] 1.01325e+06 ---> 59500
temperature [K] 296.0 ---> 219.2
cross section CO2 705 lines, 59.5mb, 219.2K, 42945 0.13sec 4.15ns): 8.09794e-28 < xs < 2.4255e-22 in Interval [2100.02,2149.99]
lbl2xs: CO2 44.01amu pressure [g/cm/s**2] 1.01325e+06 ---> 27700
temperature [K] 296.0 ---> 225.1
cross section CO2 705 lines, 27.7mb, 225.1K, 75201 0.14sec 2.55ns): 4.49008e-28 < xs < 5.07979e-22 in Interval [2100.02,2149.99]
lbl2xs: CO2 44.01amu pressure [g/cm/s**2] 1.01325e+06 ---> 13200
temperature [K] 296.0 ---> 233.7
cross section CO2 705 lines, 13.2mb, 233.7K, 103937 0.14sec 1.88ns): 2.7379e-28 < xs < 9.17419e-22 in Interval [2100.02,2149.99]
lbl2xs: CO2 44.01amu pressure [g/cm/s**2] 1.01325e+06 ---> 6520
temperature [K] 296.0 ---> 245.2
cross section CO2 705 lines, 6.52mb, 245.2K, 119937 0.14sec 1.68ns): 1.85255e-28 < xs < 1.40157e-21 in Interval [2100.02,2149.99]
lbl2xs: CO2 44.01amu pressure [g/cm/s**2] 1.01325e+06 ---> 3330
temperature [K] 296.0 ---> 257.5
cross section CO2 705 lines, 3.33mb, 257.5K, 126465 0.14sec 1.61ns): 1.30066e-28 < xs < 1.86777e-21 in Interval [2100.02,2149.99]
lbl2xs: CO2 44.01amu pressure [g/cm/s**2] 1.01325e+06 ---> 951
temperature [K] 296.0 ---> 275.7
cross section CO2 705 lines, 0.951mb, 275.7K, 128833 0.15sec 1.63ns): 5.75268e-29 < xs < 2.50727e-21 in Interval [2100.02,2149.99]
lbl2xs: N2O 44.01amu pressure [g/cm/s**2] 1.01325e+06 ---> 1.013e+06
temperature [K] 296.0 ---> 294.2
cross section N2O 677 lines, 1013mb, 294.2K, 3521 0.06sec 27.19ns): 6.52062e-25 < xs < 9.65226e-21 in Interval [2100.02,2149.99]
lbl2xs: N2O 44.01amu pressure [g/cm/s**2] 1.01325e+06 ---> 902000
temperature [K] 296.0 ---> 289.7
cross section N2O 677 lines, 902mb, 289.7K, 3969 0.06sec 24.18ns): 5.41244e-25 < xs < 1.01982e-20 in Interval [2100.02,2149.99]
lbl2xs: N2O 44.01amu pressure [g/cm/s**2] 1.01325e+06 ---> 802000
temperature [K] 296.0 ---> 285.2
cross section N2O 677 lines, 802mb, 285.2K, 4353 0.07sec 22.10ns): 4.48162e-25 < xs < 1.07297e-20 in Interval [2100.02,2149.99]
lbl2xs: N2O 44.01amu pressure [g/cm/s**2] 1.01325e+06 ---> 710000
temperature [K] 296.0 ---> 279.2
cross section N2O 677 lines, 710mb, 279.2K, 4865 0.07sec 20.03ns): 3.60023e-25 < xs < 1.14044e-20 in Interval [2100.02,2149.99]
lbl2xs: N2O 44.01amu pressure [g/cm/s**2] 1.01325e+06 ---> 628000
temperature [K] 296.0 ---> 273.2
cross section N2O 677 lines, 628mb, 273.2K, 5441 0.07sec 17.78ns): 2.8875e-25 < xs < 1.20775e-20 in Interval [2100.02,2149.99]
lbl2xs: N2O 44.01amu pressure [g/cm/s**2] 1.01325e+06 ---> 554000
temperature [K] 296.0 ---> 267.2
cross section N2O 677 lines, 554mb, 267.2K, 6017 0.07sec 16.50ns): 2.30871e-25 < xs < 1.28637e-20 in Interval [2100.02,2149.99]
lbl2xs: N2O 44.01amu pressure [g/cm/s**2] 1.01325e+06 ---> 398100
temperature [K] 296.0 ---> 251.45
cross section N2O 677 lines, 398.1mb, 251.4K, 8001 0.11sec 21.22ns): 1.28091e-25 < xs < 1.53816e-20 in Interval [2100.02,2149.99]
lbl2xs: N2O 44.01amu pressure [g/cm/s**2] 1.01325e+06 ---> 281000
temperature [K] 296.0 ---> 235.3
cross section N2O 677 lines, 281mb, 235.3K, 10753 0.11sec 15.79ns): 6.94859e-26 < xs < 1.85275e-20 in Interval [2100.02,2149.99]
lbl2xs: N2O 44.01amu pressure [g/cm/s**2] 1.01325e+06 ---> 193400
temperature [K] 296.0 ---> 219.05
cross section N2O 677 lines, 193.4mb, 219.1K, 14721 0.11sec 11.49ns): 3.68081e-26 < xs < 2.28489e-20 in Interval [2100.02,2149.99]
lbl2xs: N2O 44.01amu pressure [g/cm/s**2] 1.01325e+06 ---> 130000
temperature [K] 296.0 ---> 215.7
cross section N2O 677 lines, 130mb, 215.7K, 21441 0.12sec 8.01ns): 2.34531e-26 < xs < 3.2371e-20 in Interval [2100.02,2149.99]
lbl2xs: N2O 44.01amu pressure [g/cm/s**2] 1.01325e+06 ---> 59500
temperature [K] 296.0 ---> 219.2
cross section N2O 677 lines, 59.5mb, 219.2K, 44097 0.12sec 4.01ns): 1.13591e-26 < xs < 6.98811e-20 in Interval [2100.02,2149.99]
lbl2xs: N2O 44.01amu pressure [g/cm/s**2] 1.01325e+06 ---> 27700
temperature [K] 296.0 ---> 225.1
cross section N2O 677 lines, 27.7mb, 225.1K, 76545 0.13sec 2.47ns): 5.81618e-27 < xs < 1.36407e-19 in Interval [2100.02,2149.99]
lbl2xs: N2O 44.01amu pressure [g/cm/s**2] 1.01325e+06 ---> 13200
temperature [K] 296.0 ---> 233.7
cross section N2O 677 lines, 13.2mb, 233.7K, 104705 0.13sec 1.88ns): 3.18616e-27 < xs < 2.19468e-19 in Interval [2100.02,2149.99]
lbl2xs: N2O 44.01amu pressure [g/cm/s**2] 1.01325e+06 ---> 6520
temperature [K] 296.0 ---> 245.2
cross section N2O 677 lines, 6.52mb, 245.2K, 120129 0.14sec 1.69ns): 1.89985e-27 < xs < 2.95006e-19 in Interval [2100.02,2149.99]
lbl2xs: N2O 44.01amu pressure [g/cm/s**2] 1.01325e+06 ---> 3330
temperature [K] 296.0 ---> 257.5
cross section N2O 677 lines, 3.33mb, 257.5K, 126273 0.14sec 1.61ns): 1.18983e-27 < xs < 3.49774e-19 in Interval [2100.02,2149.99]
lbl2xs: N2O 44.01amu pressure [g/cm/s**2] 1.01325e+06 ---> 951
temperature [K] 296.0 ---> 275.7
cross section N2O 677 lines, 0.951mb, 275.7K, 128385 0.14sec 1.61ns): 4.60904e-28 < xs < 4.09404e-19 in Interval [2100.02,2149.99]
lbl2xs: H2O 18.02amu pressure [g/cm/s**2] 1.01325e+06 ---> 1.013e+06
temperature [K] 296.0 ---> 294.2
cross section H2O 149 lines, 1013mb, 294.2K, 3713 0.02sec 32.97ns): 3.04999e-25 < xs < 2.95441e-21 in Interval [2100.02,2149.99]
lbl2xs: H2O 18.02amu pressure [g/cm/s**2] 1.01325e+06 ---> 902000
temperature [K] 296.0 ---> 289.7
cross section H2O 149 lines, 902mb, 289.7K, 4097 0.02sec 31.50ns): 2.50578e-25 < xs < 3.10208e-21 in Interval [2100.02,2149.99]
lbl2xs: H2O 18.02amu pressure [g/cm/s**2] 1.01325e+06 ---> 802000
temperature [K] 296.0 ---> 285.2
cross section H2O 149 lines, 802mb, 285.2K, 4545 0.02sec 29.58ns): 2.05071e-25 < xs < 3.13642e-21 in Interval [2100.02,2149.99]
lbl2xs: H2O 18.02amu pressure [g/cm/s**2] 1.01325e+06 ---> 710000
temperature [K] 296.0 ---> 279.2
cross section H2O 149 lines, 710mb, 279.2K, 5057 0.02sec 28.05ns): 1.61898e-25 < xs < 3.11693e-21 in Interval [2100.02,2149.99]
lbl2xs: H2O 18.02amu pressure [g/cm/s**2] 1.01325e+06 ---> 628000
temperature [K] 296.0 ---> 273.2
cross section H2O 149 lines, 628mb, 273.2K, 5697 0.02sec 26.41ns): 1.27115e-25 < xs < 2.94125e-21 in Interval [2100.02,2149.99]
lbl2xs: H2O 18.02amu pressure [g/cm/s**2] 1.01325e+06 ---> 554000
temperature [K] 296.0 ---> 267.2
cross section H2O 149 lines, 554mb, 267.2K, 6337 0.02sec 25.63ns): 9.90593e-26 < xs < 2.95906e-21 in Interval [2100.02,2149.99]
lbl2xs: H2O 18.02amu pressure [g/cm/s**2] 1.01325e+06 ---> 398100
temperature [K] 296.0 ---> 251.45
cross section H2O 149 lines, 398.1mb, 251.4K, 8449 0.03sec 20.46ns): 5.01327e-26 < xs < 2.69644e-21 in Interval [2100.02,2149.99]
lbl2xs: H2O 18.02amu pressure [g/cm/s**2] 1.01325e+06 ---> 281000
temperature [K] 296.0 ---> 235.3
cross section H2O 149 lines, 281mb, 235.3K, 11393 0.03sec 15.27ns): 2.36794e-26 < xs < 2.27903e-21 in Interval [2100.02,2149.99]
lbl2xs: H2O 18.02amu pressure [g/cm/s**2] 1.01325e+06 ---> 193400
temperature [K] 296.0 ---> 219.05
cross section H2O 149 lines, 193.4mb, 219.1K, 15617 0.03sec 11.34ns): 1.03491e-26 < xs < 1.75959e-21 in Interval [2100.02,2149.99]
lbl2xs: H2O 18.02amu pressure [g/cm/s**2] 1.01325e+06 ---> 130000
temperature [K] 296.0 ---> 215.7
cross section H2O 149 lines, 130mb, 215.7K, 22337 0.03sec 7.95ns): 6.29142e-27 < xs < 2.13348e-21 in Interval [2100.02,2149.99]
lbl2xs: H2O 18.02amu pressure [g/cm/s**2] 1.01325e+06 ---> 59500
temperature [K] 296.0 ---> 219.2
cross section H2O 149 lines, 59.5mb, 219.2K, 41729 0.03sec 4.87ns): 3.19831e-27 < xs < 3.95134e-21 in Interval [2100.02,2149.99]
lbl2xs: H2O 18.02amu pressure [g/cm/s**2] 1.01325e+06 ---> 27700
temperature [K] 296.0 ---> 225.1
cross section H2O 149 lines, 27.7mb, 225.1K, 62273 0.03sec 3.14ns): 1.76658e-27 < xs < 6.39428e-21 in Interval [2100.02,2149.99]
lbl2xs: H2O 18.02amu pressure [g/cm/s**2] 1.01325e+06 ---> 13200
temperature [K] 296.0 ---> 233.7
cross section H2O 149 lines, 13.2mb, 233.7K, 75713 0.03sec 2.68ns): 1.06636e-27 < xs < 9.62006e-21 in Interval [2100.02,2149.99]
lbl2xs: H2O 18.02amu pressure [g/cm/s**2] 1.01325e+06 ---> 6520
temperature [K] 296.0 ---> 245.2
cross section H2O 149 lines, 6.52mb, 245.2K, 81537 0.03sec 2.49ns): 7.06861e-28 < xs < 1.40301e-20 in Interval [2100.02,2149.99]
lbl2xs: H2O 18.02amu pressure [g/cm/s**2] 1.01325e+06 ---> 3330
temperature [K] 296.0 ---> 257.5
cross section H2O 149 lines, 3.33mb, 257.5K, 83201 0.03sec 2.48ns): 4.82193e-28 < xs < 1.94888e-20 in Interval [2100.02,2149.99]
lbl2xs: H2O 18.02amu pressure [g/cm/s**2] 1.01325e+06 ---> 951
temperature [K] 296.0 ---> 275.7
cross section H2O 149 lines, 0.951mb, 275.7K, 82945 0.03sec 2.49ns): 2.02625e-28 < xs < 2.91311e-20 in Interval [2100.02,2149.99]
lbl2xs: CH4 16.04amu pressure [g/cm/s**2] 1.01325e+06 ---> 1.013e+06
temperature [K] 296.0 ---> 294.2
cross section CH4 8 lines, 1013mb, 294.2K, 3713 0.00sec 37.81ns): 9.01524e-29 < xs < 5.22111e-25 in Interval [2100.02,2149.99]
lbl2xs: CH4 16.04amu pressure [g/cm/s**2] 1.01325e+06 ---> 902000
temperature [K] 296.0 ---> 289.7
cross section CH4 8 lines, 902mb, 289.7K, 4097 0.00sec 32.89ns): 7.9474e-29 < xs < 5.73113e-25 in Interval [2100.02,2149.99]
lbl2xs: CH4 16.04amu pressure [g/cm/s**2] 1.01325e+06 ---> 802000
temperature [K] 296.0 ---> 285.2
cross section CH4 8 lines, 802mb, 285.2K, 4545 0.00sec 46.09ns): 6.9893e-29 < xs < 6.25826e-25 in Interval [2100.02,2149.99]
lbl2xs: CH4 16.04amu pressure [g/cm/s**2] 1.01325e+06 ---> 710000
temperature [K] 296.0 ---> 279.2
cross section CH4 8 lines, 710mb, 279.2K, 5057 0.00sec 41.38ns): 6.08851e-29 < xs < 6.86809e-25 in Interval [2100.02,2149.99]
lbl2xs: CH4 16.04amu pressure [g/cm/s**2] 1.01325e+06 ---> 628000
temperature [K] 296.0 ---> 273.2
cross section CH4 8 lines, 628mb, 273.2K, 5633 0.00sec 36.84ns): 5.28916e-29 < xs < 7.48397e-25 in Interval [2100.02,2149.99]
lbl2xs: CH4 16.04amu pressure [g/cm/s**2] 1.01325e+06 ---> 554000
temperature [K] 296.0 ---> 267.2
cross section CH4 8 lines, 554mb, 267.2K, 6273 0.00sec 33.14ns): 4.57373e-29 < xs < 8.14108e-25 in Interval [2100.02,2149.99]
lbl2xs: CH4 16.04amu pressure [g/cm/s**2] 1.01325e+06 ---> 398100
temperature [K] 296.0 ---> 251.45
cross section CH4 8 lines, 398.1mb, 251.4K, 8321 0.00sec 25.64ns): 3.08593e-29 < xs < 1.01343e-24 in Interval [2100.02,2149.99]
lbl2xs: CH4 16.04amu pressure [g/cm/s**2] 1.01325e+06 ---> 281000
temperature [K] 296.0 ---> 235.3
cross section CH4 8 lines, 281mb, 235.3K, 11137 0.00sec 19.38ns): 2.00359e-29 < xs < 1.2581e-24 in Interval [2100.02,2149.99]
lbl2xs: CH4 16.04amu pressure [g/cm/s**2] 1.01325e+06 ---> 193400
temperature [K] 296.0 ---> 219.05
cross section CH4 8 lines, 193.4mb, 219.1K, 15105 0.00sec 14.88ns): 1.23799e-29 < xs < 1.5575e-24 in Interval [2100.02,2149.99]
lbl2xs: CH4 16.04amu pressure [g/cm/s**2] 1.01325e+06 ---> 130000
temperature [K] 296.0 ---> 215.7
cross section CH4 8 lines, 130mb, 215.7K, 21569 0.00sec 10.85ns): 8.10969e-30 < xs < 2.182e-24 in Interval [2100.02,2149.99]
lbl2xs: CH4 16.04amu pressure [g/cm/s**2] 1.01325e+06 ---> 59500
temperature [K] 296.0 ---> 219.2
cross section CH4 8 lines, 59.5mb, 219.2K, 40321 0.00sec 6.86ns): 3.81304e-30 < xs < 4.39838e-24 in Interval [2100.02,2149.99]
lbl2xs: CH4 16.04amu pressure [g/cm/s**2] 1.01325e+06 ---> 27700
temperature [K] 296.0 ---> 225.1
cross section CH4 8 lines, 27.7mb, 225.1K, 59649 0.00sec 5.09ns): 1.85174e-30 < xs < 7.50115e-24 in Interval [2100.02,2149.99]
lbl2xs: CH4 16.04amu pressure [g/cm/s**2] 1.01325e+06 ---> 13200
temperature [K] 296.0 ---> 233.7
cross section CH4 8 lines, 13.2mb, 233.7K, 71937 0.00sec 4.60ns): 9.32416e-31 < xs < 1.05126e-23 in Interval [2100.02,2149.99]
lbl2xs: CH4 16.04amu pressure [g/cm/s**2] 1.01325e+06 ---> 6520
temperature [K] 296.0 ---> 245.2
cross section CH4 8 lines, 6.52mb, 245.2K, 77249 0.00sec 5.06ns): 4.9057e-31 < xs < 1.27456e-23 in Interval [2100.02,2149.99]
lbl2xs: CH4 16.04amu pressure [g/cm/s**2] 1.01325e+06 ---> 3330
temperature [K] 296.0 ---> 257.5
cross section CH4 8 lines, 3.33mb, 257.5K, 78721 0.00sec 4.92ns): 2.64979e-31 < xs < 1.42111e-23 in Interval [2100.02,2149.99]
lbl2xs: CH4 16.04amu pressure [g/cm/s**2] 1.01325e+06 ---> 951
temperature [K] 296.0 ---> 275.7
cross section CH4 8 lines, 0.951mb, 275.7K, 78337 0.00sec 4.56ns): 8.07258e-32 < xs < 1.54975e-23 in Interval [2100.02,2149.99]
lbl2xs: CO 28.01amu pressure [g/cm/s**2] 1.01325e+06 ---> 1.013e+06
temperature [K] 296.0 ---> 294.2
cross section CO 66 lines, 1013mb, 294.2K, 3393 0.01sec 30.08ns): 4.46509e-22 < xs < 1.70278e-18 in Interval [2100.02,2149.99]
lbl2xs: CO 28.01amu pressure [g/cm/s**2] 1.01325e+06 ---> 902000
temperature [K] 296.0 ---> 289.7
cross section CO 66 lines, 902mb, 289.7K, 3777 0.01sec 26.76ns): 4.06914e-22 < xs < 1.90962e-18 in Interval [2100.02,2149.99]
lbl2xs: CO 28.01amu pressure [g/cm/s**2] 1.01325e+06 ---> 802000
temperature [K] 296.0 ---> 285.2
cross section CO 66 lines, 802mb, 285.2K, 4225 0.01sec 24.40ns): 3.70456e-22 < xs < 2.13014e-18 in Interval [2100.02,2149.99]
lbl2xs: CO 28.01amu pressure [g/cm/s**2] 1.01325e+06 ---> 710000
temperature [K] 296.0 ---> 279.2
cross section CO 66 lines, 710mb, 279.2K, 4673 0.01sec 23.18ns): 3.38689e-22 < xs < 2.36888e-18 in Interval [2100.02,2149.99]
lbl2xs: CO 28.01amu pressure [g/cm/s**2] 1.01325e+06 ---> 628000
temperature [K] 296.0 ---> 273.2
cross section CO 66 lines, 628mb, 273.2K, 5249 0.01sec 23.03ns): 3.09633e-22 < xs < 2.65816e-18 in Interval [2100.02,2149.99]
lbl2xs: CO 28.01amu pressure [g/cm/s**2] 1.01325e+06 ---> 554000
temperature [K] 296.0 ---> 267.2
cross section CO 66 lines, 554mb, 267.2K, 5825 0.01sec 24.11ns): 2.82563e-22 < xs < 2.99928e-18 in Interval [2100.02,2149.99]
lbl2xs: CO 28.01amu pressure [g/cm/s**2] 1.01325e+06 ---> 398100
temperature [K] 296.0 ---> 251.45
cross section CO 66 lines, 398.1mb, 251.4K, 7809 0.01sec 22.41ns): 2.22888e-22 < xs < 4.11656e-18 in Interval [2100.02,2149.99]
lbl2xs: CO 28.01amu pressure [g/cm/s**2] 1.01325e+06 ---> 281000
temperature [K] 296.0 ---> 235.3
cross section CO 66 lines, 281mb, 235.3K, 10497 0.01sec 17.57ns): 1.74306e-22 < xs < 5.69968e-18 in Interval [2100.02,2149.99]
lbl2xs: CO 28.01amu pressure [g/cm/s**2] 1.01325e+06 ---> 193400
temperature [K] 296.0 ---> 219.05
cross section CO 66 lines, 193.4mb, 219.1K, 14465 0.01sec 12.33ns): 1.34051e-22 < xs < 7.98057e-18 in Interval [2100.02,2149.99]
lbl2xs: CO 28.01amu pressure [g/cm/s**2] 1.01325e+06 ---> 130000
temperature [K] 296.0 ---> 215.7
cross section CO 66 lines, 130mb, 215.7K, 20929 0.01sec 8.62ns): 9.22919e-23 < xs < 1.17084e-17 in Interval [2100.02,2149.99]
lbl2xs: CO 28.01amu pressure [g/cm/s**2] 1.01325e+06 ---> 59500
temperature [K] 296.0 ---> 219.2
cross section CO 66 lines, 59.5mb, 219.2K, 41665 0.01sec 4.60ns): 4.11987e-23 < xs < 2.38549e-17 in Interval [2100.02,2149.99]
lbl2xs: CO 28.01amu pressure [g/cm/s**2] 1.01325e+06 ---> 27700
temperature [K] 296.0 ---> 225.1
cross section CO 66 lines, 27.7mb, 225.1K, 68161 0.01sec 2.99ns): 1.84051e-23 < xs < 4.16413e-17 in Interval [2100.02,2149.99]
lbl2xs: CO 28.01amu pressure [g/cm/s**2] 1.01325e+06 ---> 13200
temperature [K] 296.0 ---> 233.7
cross section CO 66 lines, 13.2mb, 233.7K, 88449 0.01sec 2.47ns): 8.2756e-24 < xs < 5.87528e-17 in Interval [2100.02,2149.99]
lbl2xs: CO 28.01amu pressure [g/cm/s**2] 1.01325e+06 ---> 6520
temperature [K] 296.0 ---> 245.2
cross section CO 66 lines, 6.52mb, 245.2K, 98625 0.01sec 2.26ns): 3.79526e-24 < xs < 6.91396e-17 in Interval [2100.02,2149.99]
lbl2xs: CO 28.01amu pressure [g/cm/s**2] 1.01325e+06 ---> 3330
temperature [K] 296.0 ---> 257.5
cross section CO 66 lines, 3.33mb, 257.5K, 102273 0.01sec 2.21ns): 1.79779e-24 < xs < 7.29271e-17 in Interval [2100.02,2149.99]
lbl2xs: CO 28.01amu pressure [g/cm/s**2] 1.01325e+06 ---> 951
temperature [K] 296.0 ---> 275.7
cross section CO 66 lines, 0.951mb, 275.7K, 103041 0.01sec 2.19ns): 4.62603e-25 < xs < 7.36288e-17 in Interval [2100.02,2149.99]
lbl2xs: O3 48.00amu pressure [g/cm/s**2] 1.01325e+06 ---> 1.013e+06
temperature [K] 296.0 ---> 294.2
cross section O3 2037 lines, 1013mb, 294.2K, 3841 0.20sec 25.11ns): 5.1466e-23 < xs < 7.71705e-20 in Interval [2100.02,2149.99]
lbl2xs: O3 48.00amu pressure [g/cm/s**2] 1.01325e+06 ---> 902000
temperature [K] 296.0 ---> 289.7
cross section O3 2037 lines, 902mb, 289.7K, 4225 0.20sec 22.86ns): 4.66247e-23 < xs < 8.23995e-20 in Interval [2100.02,2149.99]
lbl2xs: O3 48.00amu pressure [g/cm/s**2] 1.01325e+06 ---> 802000
temperature [K] 296.0 ---> 285.2
cross section O3 2037 lines, 802mb, 285.2K, 4737 0.20sec 20.52ns): 4.21112e-23 < xs < 8.79562e-20 in Interval [2100.02,2149.99]
lbl2xs: O3 48.00amu pressure [g/cm/s**2] 1.01325e+06 ---> 710000
temperature [K] 296.0 ---> 279.2
cross section O3 2037 lines, 710mb, 279.2K, 5249 0.20sec 18.63ns): 3.78781e-23 < xs < 9.40404e-20 in Interval [2100.02,2149.99]
lbl2xs: O3 48.00amu pressure [g/cm/s**2] 1.01325e+06 ---> 628000
temperature [K] 296.0 ---> 273.2
cross section O3 2037 lines, 628mb, 273.2K, 5825 0.20sec 16.71ns): 3.39576e-23 < xs < 1.0051e-19 in Interval [2100.02,2149.99]
lbl2xs: O3 48.00amu pressure [g/cm/s**2] 1.01325e+06 ---> 554000
temperature [K] 296.0 ---> 267.2
cross section O3 2037 lines, 554mb, 267.2K, 6529 0.20sec 14.97ns): 3.03481e-23 < xs < 1.06935e-19 in Interval [2100.02,2149.99]
lbl2xs: O3 48.00amu pressure [g/cm/s**2] 1.01325e+06 ---> 398100
temperature [K] 296.0 ---> 251.45
cross section O3 2037 lines, 398.1mb, 251.4K, 8641 0.35sec 19.63ns): 2.23962e-23 < xs < 1.24598e-19 in Interval [2100.02,2149.99]
lbl2xs: O3 48.00amu pressure [g/cm/s**2] 1.01325e+06 ---> 281000
temperature [K] 296.0 ---> 235.3
cross section O3 2037 lines, 281mb, 235.3K, 11649 0.35sec 14.70ns): 1.61319e-23 < xs < 1.55451e-19 in Interval [2100.02,2149.99]
lbl2xs: O3 48.00amu pressure [g/cm/s**2] 1.01325e+06 ---> 193400
temperature [K] 296.0 ---> 219.05
cross section O3 2037 lines, 193.4mb, 219.1K, 15937 0.35sec 10.75ns): 1.12592e-23 < xs < 2.15396e-19 in Interval [2100.02,2149.99]
lbl2xs: O3 48.00amu pressure [g/cm/s**2] 1.01325e+06 ---> 130000
temperature [K] 296.0 ---> 215.7
cross section O3 2037 lines, 130mb, 215.7K, 23169 0.36sec 7.54ns): 7.59502e-24 < xs < 2.92476e-19 in Interval [2100.02,2149.99]
lbl2xs: O3 48.00amu pressure [g/cm/s**2] 1.01325e+06 ---> 59500
temperature [K] 296.0 ---> 219.2
cross section O3 2037 lines, 59.5mb, 219.2K, 47489 0.37sec 3.78ns): 3.47423e-24 < xs < 5.00737e-19 in Interval [2100.02,2149.99]
lbl2xs: O3 48.00amu pressure [g/cm/s**2] 1.01325e+06 ---> 27700
temperature [K] 296.0 ---> 225.1
cross section O3 2037 lines, 27.7mb, 225.1K, 81793 0.39sec 2.36ns): 1.61224e-24 < xs < 9.12019e-19 in Interval [2100.02,2149.99]
lbl2xs: O3 48.00amu pressure [g/cm/s**2] 1.01325e+06 ---> 13200
temperature [K] 296.0 ---> 233.7
cross section O3 2037 lines, 13.2mb, 233.7K, 111041 0.40sec 1.78ns): 7.63634e-25 < xs < 1.34766e-18 in Interval [2100.02,2149.99]
lbl2xs: O3 48.00amu pressure [g/cm/s**2] 1.01325e+06 ---> 6520
temperature [K] 296.0 ---> 245.2
cross section O3 2037 lines, 6.52mb, 245.2K, 126785 0.41sec 1.59ns): 3.73352e-25 < xs < 1.64179e-18 in Interval [2100.02,2149.99]
lbl2xs: O3 48.00amu pressure [g/cm/s**2] 1.01325e+06 ---> 3330
temperature [K] 296.0 ---> 257.5
cross section O3 2037 lines, 3.33mb, 257.5K, 132993 0.42sec 1.54ns): 1.88214e-25 < xs < 1.75408e-18 in Interval [2100.02,2149.99]
lbl2xs: O3 48.00amu pressure [g/cm/s**2] 1.01325e+06 ---> 951
temperature [K] 296.0 ---> 275.7
cross section O3 2037 lines, 0.951mb, 275.7K, 135041 0.42sec 1.54ns): 5.25138e-26 < xs < 1.7456e-18 in Interval [2100.02,2149.99]
INFO --- xs2ac: atmosphere with 16 levels with 8 molecules H2O CO2 O3 N2O CO CH4 N2 O2 but 6 of 8 gases without cross sections!
INFO --- xs2ac: x limits identical for all xs 2100.017 2149.993
Absorption coefficient for 8 molecules, 16 levels, and 135041 wavenumber points:
0 0.00km <ac> = 1.08e-05 1.77e-07 < ac < 0.00138 @ 2136.139315
1 1.00km <ac> = 6.7e-06 1.08e-07 < ac < 0.000962 @ 2136.144496
2 2.00km <ac> = 4e-06 6.61e-08 < ac < 0.000617 @ 2136.145977
3 3.00km <ac> = 2.09e-06 3.78e-08 < ac < 0.000343 @ 2136.144867
4 4.00km <ac> = 1.15e-06 2.28e-08 < ac < 0.000187 @ 2136.147827
5 5.00km <ac> = 6.17e-07 1.18e-08 < ac < 9.88e-05 @ 2136.142276
6 7.50km <ac> = 2.17e-07 3.12e-09 < ac < 2.57e-05 @ 2136.144126
7 10.00km <ac> = 1.02e-07 7.65e-10 < ac < 4.93e-06 @ 2115.629689
8 12.50km <ac> = 6.58e-08 2.55e-10 < ac < 3.74e-06 @ 2119.680617
9 15.00km <ac> = 5.21e-08 1.03e-10 < ac < 2.22e-06 @ 2119.682097
10 20.00km <ac> = 6.86e-08 3.45e-11 < ac < 1.97e-06 @ 2123.086490
11 25.00km <ac> = 7.21e-08 1.32e-11 < ac < 3.87e-06 @ 2123.086860
12 30.00km <ac> = 4.76e-08 3.41e-12 < ac < 3.86e-06 @ 2123.086860
13 35.00km <ac> = 2.81e-08 8.49e-13 < ac < 2.8e-06 @ 2123.086860
14 40.00km <ac> = 1.15e-08 1.7e-13 < ac < 1.23e-06 @ 2123.086860
15 50.00km <ac> = 1.19e-09 5.49e-15 < ac < 1.22e-07 @ 2123.086860
Optical depth array with shape (135041, 15)
0.0142581 <= xy[:,00] <= 115.605 mean 0.87425 norm 1782.84
0.0086901 <= xy[:,01] <= 78.5223 mean 0.53469 norm 1123.83
0.00526501 <= xy[:,02] <= 47.6434 mean 0.30413 norm 649.556
0.00303478 <= xy[:,03] <= 26.4214 mean 0.16174 norm 342.335
0.00177531 <= xy[:,04] <= 14.1232 mean 0.088241 norm 178.259
0.00186857 <= xy[:,05] <= 15.3974 mean 0.10424 norm 183.743
0.000489132 <= xy[:,06] <= 3.80657 mean 0.039857 norm 53.8481
0.000127527 <= xy[:,07] <= 1.0789 mean 0.020932 norm 27.1892
4.47596e-05 <= xy[:,08] <= 0.742381 mean 0.014739 norm 16.1836
3.45108e-05 <= xy[:,09] <= 0.887937 mean 0.030161 norm 24.685
1.22676e-05 <= xy[:,10] <= 1.46058 mean 0.035166 norm 35.4468
4.14934e-06 <= xy[:,11] <= 1.93304 mean 0.029928 norm 37.5762
1.0656e-06 <= xy[:,12] <= 1.66462 mean 0.018932 norm 28.1874
2.54791e-07 <= xy[:,13] <= 1.00711 mean 0.0099106 norm 16.0767
8.77812e-08 <= xy[:,14] <= 0.675009 mean 0.0063629 norm 10.6116
In [15]: odPlot(dodList) # quicklook plot

In [16]: radUp = dod2ri(dodList) # downwelling radiation seen by an uplooking observer
...: radDown = dod2ri(dodList, 180.) # upwelling radiation seen by a nadir view
...:
In [17]: radNadir = dod2ri(dodList, 180., mls['T'][0]) # forgot surface emission, assume T_surface=T_BoA=mls['T'][0]=mls[0]['T']
Adding Planck BB background for 294.2K ===> 3.21273 <= B <= 3.82278
In [18]: riPlot([radUp,radDown,radNadir])
...:
Out[19]: <matplotlib.text.Text at 0xbe9d8d0>

In [20]: